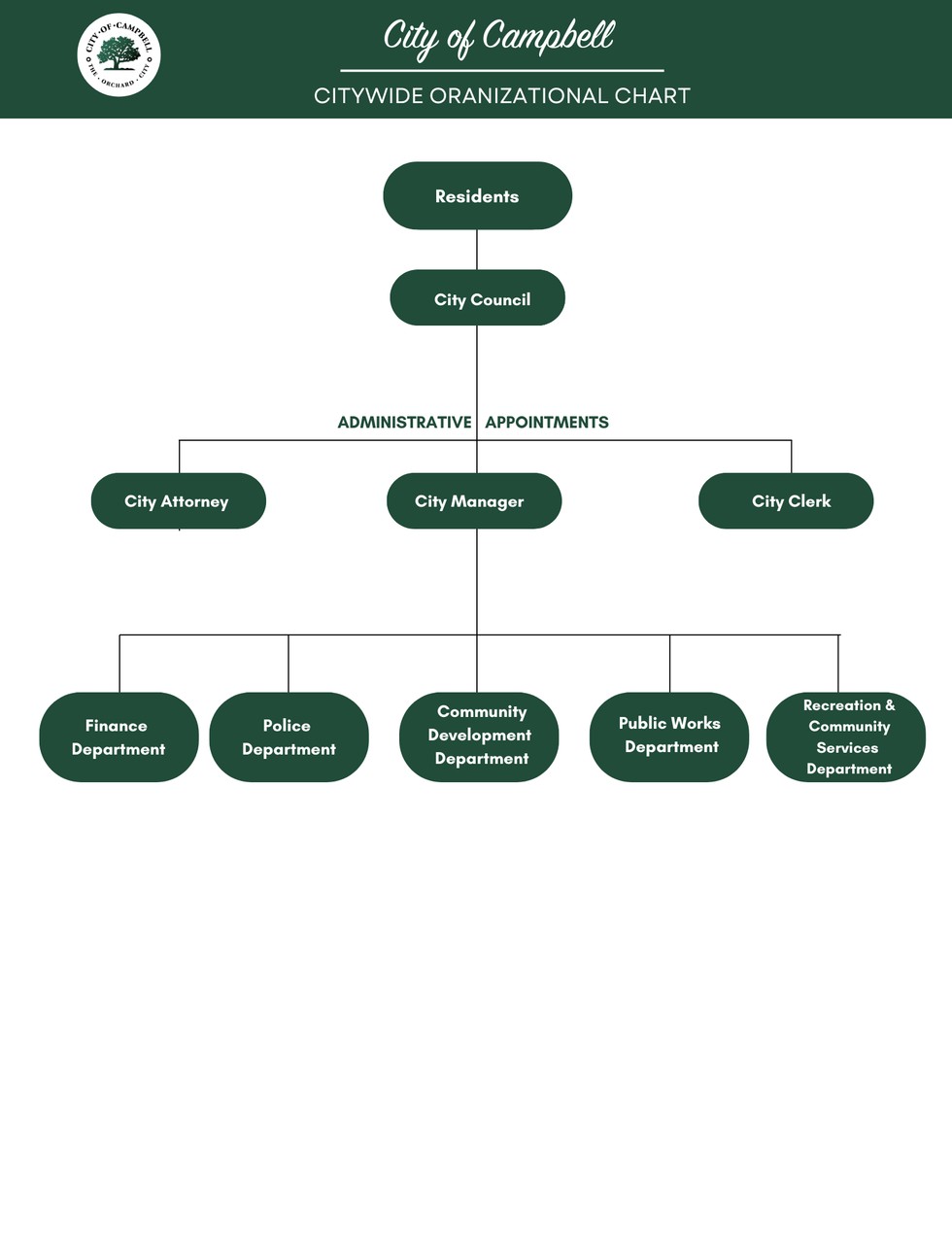
Incorporated March 28, 1952, the City of Campbell operates under a Council-Manager form of government as provided in California’s Government Code. Under this form of government, the five-member City Council provides legislative direction and sets city policy. The City Council appoints the City Manager, the City Attorney, and the City Clerk.
The City Manager is the chief administrative officer of the city and acts as a liaison between the City Council and employees. He provides guidance and oversight to city staff in fulfilling the City Council’s objectives and appoints city department heads.